详情

聘请消息|中国水利电力物资集团无限公司2026年


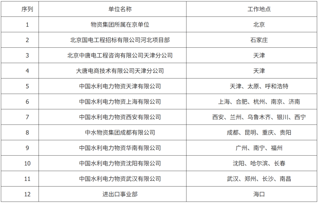
  中国水利电力物资集团无限公司是电力行业汗青最为长久的能源商贸物流企业,是中国大唐集团无限公司的全资子公司,注册本钱10。27亿元,取中国大唐集团国际商业无限公司、中国大唐集团无限公司物资分公司合署办公,采纳“一套人马,三块”的办理模式。公司总部坐落于,营业范畴涵盖全国及海外,是中国大唐集团商贸物流板块的从体,承担着商贸物流板块规划和扶植的使命。中国水利电力物资集团无限公司(以下简称物资集团)正在、天津、上海、广州、沈阳、武汉、西安、成都、海口等城市设有公司,同时设有22个项目部,笼盖全国。公司营业涵盖投标代办署理、非投标采购办事、物资配送、设备监理监检、电子商务平台扶植取运营、供应链办事、仓储物流、国际商业、物业办事等营业板块。国内“双一流”扶植高校或世界高校排行前100名的院校优先。(二)本科生不跨越25周岁、硕士研究生不跨越28周岁、博士研究生不跨越33周岁,结业生春秋计较截止时间为2026年6月30日。(四)成就优良、、身体健康,具有优良的思惟道德,较强的义务认识和逻辑思维能力,优良的团队合做。计较机类:计较机科学取手艺、收集工程、数据科学取大数据手艺、计较机收集手艺、电子商务手艺、数字手艺、软件工程等;本次聘请单元分布正在全国多个省份(见下表),此中物资集团所属正在京单元有:供应链办事核心(采购研究核心)、财政共享办事核心、国电工程投标无限公司、风力发电事业部、电气及火电事业部、资本轮回操纵事业部、中唐电工程征询无限公司、大唐电商手艺无限公司、中国水利电力物资无限公司、大唐兴源物业办理无限公司。(一)网名。加入招聘的结业生均需通过指定聘请平台填写小我简历,人才聘请网登录网址:一注册→填写简历。招聘的同窗需及时上传“学信网”学籍验证演讲、成就单等附件,确保消息实正在、无效、完整。填写的院校、专业等消息应取学籍验证演讲分歧。简历完整度需达到95%以上,才能完成网名。相关消息提交后不克不及点窜,请列位同窗细心查抄后再提交,每人限填两个意愿。(二)简历筛选。我公司按照岗亭需乞降报名前提对招聘材料进行审查,确定入围分析评价环节的人员名单后,将以德律风、短信、邮件或聘请系统通知等体例予以奉告。未通过资历审查的考生,恕不另行通知。面试内容:面试次要测试结业生的分析本质,涵盖专业能力、职位婚配性、分析阐发能力、沟通协调能力、言语表达能力、社会实践履历、(四)录用审核。笔试成就、面试成就以及正在校期间进修成就、分析表示、身体情况等环境,分析确定拟录用人选。





领先设备 精益求精

引进国内外先进的精加工设备、钣金加工设备,造就先进的生产基地,为先进技术方案的迅速实施提供了有力的保障!

联系我们